- by by 编辑
- 2022-03-09 15:20:37
每经实习编辑 李泽东
据央视新闻,太原市疫情防控领导小组办公室发布消息,2月26日,太原新增1例确诊病例。现将有关情况通告如下:
确诊病例2,男,18岁,太原市第六十六中学校(尖草坪区迎新街东二条)高中部学生,系2月24日我市确诊病例1的同班、同宿舍同学,2月24日被实施集中隔离医学观察。2月26日核酸初筛阳性,经省、市专家会诊,诊断为新冠肺炎确诊病例(轻型),现已转运至太原市第四人民医院隔离治疗。

市、区两级迅速组织开展流行病学调查、环境消杀等工作。抽调二级以上医院呼吸、中医、影像、护理等10名医护专家进驻太原市第四人民医院支援。
据山西省卫健委官网26日消息,2022年2月25日0-24时,山西省无新增本地新冠肺炎确诊病例。累计报告确诊病例151例,治愈出院141例。现有在院隔离治疗病例10例(太原市尖草坪区1例、晋中市太谷区8例、忻州市忻府区1例)。
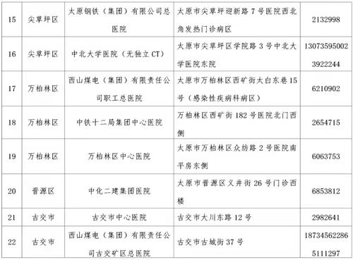
据山西发布微信公众号26日消息,太原市卫健委公布省城疫情防控期间25家发热门诊名单。
市民一旦出现发热、干咳、乏力、咽痛、嗅(味)觉减退、鼻塞、流涕、结膜炎、肌痛和腹泻等症状,或有重点地区旅居史的,请立即选择就近的发热门诊就医。




每日经济新闻综合央视新闻、山西发布、山西省卫健委官网
封面图片来源:摄图网-501005985
原文链接: http://www.zdm5.com/article-190101.html
本站声明:网站内容来源于网络,本站只提供存储,如有侵权,请联系我们,我们将及时处理。