- by by 编辑
- 2022-03-09 15:20:37
每经编辑 陈鹏程
1丨广东银保监局:有效满足新市民合理购房信贷需求
每经AI快讯,3月22日下午,广东银保监局召开新市民金融服务情况调研座谈会,听取有关银行保险机构工作情况汇报和意见建议,围绕提升新市民金融服务质效开展座谈交流。座谈会上,广东银保监局辖内12家银行保险机构负责人作了专题发言。大家表示,在监管部门的正确领导和大力支持下,近期持续优化新市民金融服务,有效满足新市民合理购房信贷需求,持续加大租赁住房等保障性住房的金融支持力度,强化就业创业信贷支持和风险保障,大力推动城市定制型医疗保险等商业健康保险、商业养老保险以及养老理财产品发展,不断提升基础金融服务便利性,满足新市民多样化的金融服务需求。(上海证券报)
2丨整点投资|创业板指上涨1.03%,北上资金当日净流出1.94亿元
每经AI快讯:北京时间3月23日15:00,上证指数收盘上涨11.17点,涨幅为0.34%,报收3271.03点,成交额4054.22亿元;深证成指收盘上涨89.87点,涨幅为0.73%,报收12408.65点,成交额5373.95亿元;创业板指收盘上涨27.72点,涨幅为1.03%,报收2715.95点,成交额2069.71亿元;沪深300收盘上涨21.22点,涨幅为0.5%,报收4276.52点,成交额2263.91亿元。北上资金当日净流出1.94亿元。
涨幅前五的行业分别是风电设备4.03%、房地产服务2.97%、通信设备2.91%、中药2.58%、航天航空2.41%。
跌幅前五的行业分别是医药商业-1.98%、航空机场-1.24%、装修建材-1.1%、装修装饰-1.0%、公用事业-0.97%。
3丨贝壳澄清“新一轮组织优化”:没有整体优化调整计划
每经AI快讯,近日,有媒体报道“贝壳新一轮组织优化”,贝壳称,公司没有整体优化调整计划。受疫情防控常态化影响,贝壳各城市公司根据当地市场情况及自身业务发展,进行组织动态调整,属于公司组织常态化运营优化机制,不存在比例、数量等要求。同时,公司在发力租赁、家装、家居等领域业务,为员工提供内部转岗机会。关于网传“中高层离职”等信息,为2021年下半年公司根据行业发展变化,对金融部门做出的调整,此前已公告。(一财)
4丨教育部开展专项行动,要求全国高校书记校长访企拓岗促就业
每经AI快讯,记者近日从教育部获悉,教育部决定开展全国高校书记校长访企拓岗促就业专项行动(以下简称“专项行动”),此次专项行动的通知指出,2022届高校毕业生规模首次突破千万,受新冠肺炎疫情、经济下行压力加大等多重因素影响,就业形势严峻复杂。行动参与者包括全国高校党委书记、校(院)长,以及校级领导班子成员,以就业去向落实率低于当地平均水平的高校为重点。通知要求,高校书记、校(院)长正职拜访用人单位原则上不少于100家;就业去向落实率低于当地平均水平的高校,校领导班子新开拓用人单位不少于100家。(央视新闻)
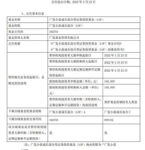
5丨刘格菘掌舵广发小盘成长LOF暂停机构大额申购
每经AI快讯,今日,广发基金公告称,刘格菘管理的广发小盘成长LOF自3月23日起暂停机构投资者大额申购,调整机构投资者单日单个基金账户申购(含定期定额和不定额投资业务)及转换转入本基金的业务限额为10万元。

声明:本文内容与数据仅供参考,不构成投资建议,使用前核实。据此操作,风险自担。
原文链接: http://www.zdm5.com/article-205200.html
本站声明:网站内容来源于网络,本站只提供存储,如有侵权,请联系我们,我们将及时处理。