- by by 编辑
- 2022-03-09 15:20:37
中新经纬客户端7月8日电 8日,针对公司实控人黄红云前妻陶虹遐发布公开信,指控黄红云意图栽赃陷害陶虹遐胞弟一事,金科地产集团股份有限公司(证券简称:金科股份)回应称,陶虹遐两名胞弟多次旷工且长期在外兼职,公开信中相关言论不实,严重损害公司声誉,公司保留追究法律责任的权利。
8日,网上传出一份《致金科全体员工的公开信》,公开信署名为陶虹遐。公开信称,黄红云已单方面违背与陶虹遐签订的一致行动人协议之承诺条款,并操纵金科一部分人意图对陶建和陶国林(两人均为陶虹遐胞弟)进行栽赃陷害。
当天下午,中新经纬客户端向公开信中的邮箱发送采访函,晚间,陶虹遐方面一名知情人士对采访函进行回复。该知情人士称,网传公开信是真实的,系陶虹遐本人手机以短信形式发送,相关内容是陶虹遐的客观陈述,也是陶虹遐意见的真实表示。回复还称,陶虹遐及相关人士将择机召开媒体沟通会,将此次事件的始末及后续进展,向广大媒体披露。
而早些时候,金科股份方面回复媒体称,涉及一致行动人的相关情况,公司都会进行公告,一切以公告为准。该信件尚不确定真实性。

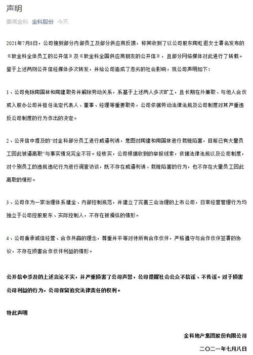
来源:金科股份官方微信公众号
此后,金科股份在官方微信公众号发布声明称,公开信中提及的“对金科部分员工进行威逼利诱,意图对陶建和陶国林进行栽赃陷害,目前已有大量员工因此被逼离职”与事实情况完全不符。经核实,公司根据收到的举报线索,依据法律法规以及公司制度,对个别员工的违规违纪行为进行调查访谈,既不存在威逼利诱、栽赃陷害的行为,也不存在大量员工因此离职的情形。
值得注意的是,早在2017年,黄红云与陶虹遐正式协议离婚,但财产分割一直未能完成。直至2021年6月28日,金科股份公告称,黄红云与陶虹遐经法院调解达成一致,同意将金科控股持有金科股份的约3.71亿元股(占公司总股本的6.96%)无限售条件流通股转让给金科控股以存续分立方式设立的虹淘公司。虹淘公司系金科控股以存续分立方式设立。截至公告日,金科控股、黄红云、陶虹遐、黄斯诗及虹淘公司仍互为一致行动人。就在金科股份公告后,身为金科股份集团总裁助理兼招标采购中心总经理的陶建被免职。
在声明中,金科股份表示,公司免除陶国林和陶建职务并解除劳动关系,系基于上述两人多次旷工,且长期在外兼职、与他人合伙或入股办公司并担任法定代表人、董事、经理等重要职务,公司依据劳动法律法规及公司制度对其严重违反公司制度的行为作出的决定。
金科股份表示,公司日常经营管理行为均独立于公司控股股东、实际控制人,不存在被操纵的情形。公司严格遵守与合作伙伴签署的协议,不存在损害合作伙伴利益的情形。公开信中涉及的上述言论不实,并严重损害了公司声誉,公司提醒社会公众不信谣、不传谣。对于损害公司利益的行为,公司保留追究法律责任的权利。
官网信息显示,金科股份成立于1998年,围绕京津冀经济圈、长三角经济圈、珠三角经济圈和长江经济带,进行区域战略布局。根据财报,2021年一季度,公司营收、净利均实现增长。二级市场方面,截至8日收盘,金科股份跌3.37%,报5.73元/股,目前总市值306亿元。(中新经纬APP)
原文链接: http://www.zdm5.com/article-50223.html
本站声明:网站内容来源于网络,本站只提供存储,如有侵权,请联系我们,我们将及时处理。