- by by 编辑
- 2022-03-09 15:20:37
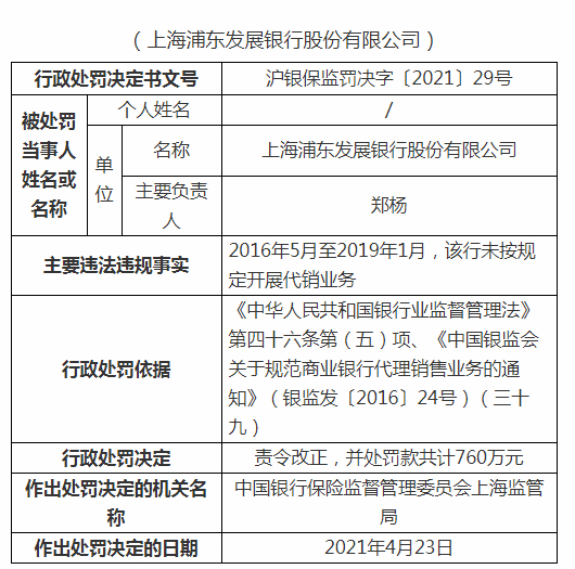
中新经纬客户端4月30日电 银保监会网站消息,因于2016年5月至2019年1月未按规定开展代销业务,上海浦东发展银行股份有限公司(下称“浦发银行”)被责令改正,并处罚款共计760万元。

截图来源:银保监会网站
公开信息显示,作出上述行政处罚依据为《中华人民共和国银行业监督管理法》第四十六条第(五)项、《中国银监会关于规范商业银行代理销售业务的通知》(银监发〔2016〕24号)(三十九),作出处罚决定的机关为中国银行保险监督管理委员会上海监管局,作出处罚决定的日期为2021年4月23日。
查询银保监会网站发现,这并不是浦发银行2021年收到的第一张罚单。
3月30日,因向信贷客户转嫁贷款业务经营成本,浦发银行荆州分行被罚款25万元。
3月29日,因贷款“三查”不到位导致项目贷款违规流入房地产市场行为,浦发银行丽水分行被罚款25万元。
2月23日,因理财销售内控管理不到位,浦发银行济南分行被罚款40万元。
1月25日,因代理销售资管计划存在违规问题,浦发银行齐齐哈尔分行被罚款20万元。
1月15日,因贷款风险分类不准确,人为掩盖资产质量真实性,浦发银行安阳分行被罚款40万元。
4月29日晚间,浦发银行发布2021年一季度业绩报告。数据显示,一季度浦发银行实现营业收入495.22亿元(集团口径),实现税后归属于母公司股东的净利润186.97亿元,同比增长7.70%。(中新经纬APP)
原文链接: http://www.zdm5.com/article-948.html
本站声明:网站内容来源于网络,本站只提供存储,如有侵权,请联系我们,我们将及时处理。